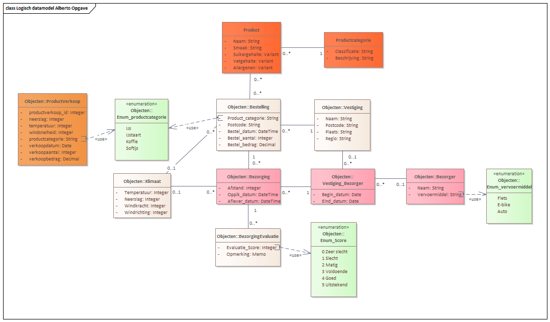
Dit is het logische datamodel van de bestellingen en bezorging van Alberto. Het is een vereenvoudigd model, de details van de klanten, producten etc zijn weggelaten

Een bestelling is een aanvraag van een klant voor een maaltijd die bezorgd wordt op de gewenste locatie.
Een bezorger is een persoon die zorgdraagt voor het bezorgen van een maaltijd van het restaurant naar de locatie van de klant
Bezorging van een bestelling door een combinatie van een bezorger en een vestiging.
Evaluatie ingevuld door de ontvanger van de bestelling en de bezorging
Indeling van de aanwezige producten ingedeeld in categorieen. De details van de producten zijn niet uitgewerkt
Evaluatie score van de bezorging. De klant vult deze evaluatie in
Gebruikt vervoermiddel bij deze bezorging
Klimaatgegevens die mogelijk van invloed zijn op de verkoopresultaten van een ijs- en koffieproducten.
Afgeleide tabel gemaakt door een inventarisatie van een periode van de verkoop in relatie met het klimaat. Dit is een tabel gebaseerd op een excelsheet samengesteld op basis van een vragenlijst aan de vestigingen.
Is de vestiging of het restaurant waar de maaltijd bereid wordt.
Combinatie van Vestiging en bezorger van de maaltijden. Omdat een bezorger voor meer vestigingen kan werken is deze koppeltabel toegevoegd